花蓮縣立壽豐國小全球資訊網
:::
主選單
作業上傳展示
評鑑檔案管理
進階區塊管理
好站連結
多人網頁系統
維修通報
最新消息
榮譽榜
電子相簿
行事曆
檔案下載
網站計數器
OPENID登入
重新取得佈景設定
學校簡介
學校願景
學校沿革及歷任校長.家長會長
推薦連結網站
壽豐國小環境教育網
本校辦理捐資興學(應用社會回饋資源) 及教育基金會收支徵信 家長會 國家賠償統計 詳細收支請進入超連結觀看
「花蓮縣壽豐鄉壽豐國民小學場地使用管理辦法」112年8月4日核定版
資通安全維護計畫
壽豐國小跆拳道社粉絲專頁
壽豐國小輔導室關心您~
壽豐國小課程總體教學計畫
全民資訊素養自我評量
內政部消防署消防防災館
主選單
站長工具箱
Tad Tools 工具包
學生作業繳交
學學成語
作業上傳展示
評鑑檔案管理
進階區塊管理
好站連結
多人網頁系統
維修通報
最新消息
站長工具箱(急救版)
榮譽榜
電子相簿
行事曆
檔案下載
網站計數器
OPENID登入
登入
登入
帳號
密碼
登入
:::
本站消息
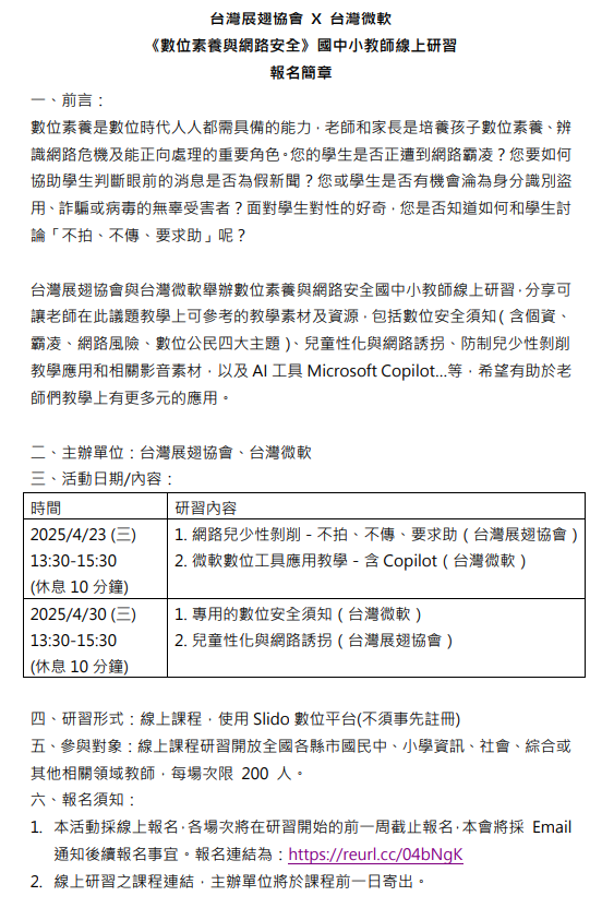
台灣展翅協會 X 台灣微軟《數位素養與網路安全》國中小教師線上研習(4/23、4/30)
公告
吳俊宏
-
資訊
| 2025-03-28 | 點閱數: 158
:::
OPENID 登入
會員登錄
帳號
密碼
記住我
登入
網站導覽
首頁
最新消息
多人網頁系統
好站連結
作業上傳展示
維修通報
評鑑檔案管理
進階區塊管理
榮譽榜
電子相簿
行事曆
檔案下載
網站計數器
OPENID登入
隨機小語
噴泉的高度,不會超過它的源頭。一個人的事業也是如此,它的成就絕不會超過自己的信念。
林肯